Skip to content
  • Entdecke das wahre Deutschland.
    • Datenschutz
    • Impressum
    • Kontakt
    • Über uns
    • Nutzungsbedingungen
    • Cookie-Richtlinie
    • Blog
    • Entdecke das wahre Deutschland.
    Shock NaueShock Naue
      • Essen & Trinken
        • Getränke
        • Restaurants
        • Rezepte
        • Traditionelle Gerichte
      • Reisen
        • Natur & Erholung
        • Norddeutschland
        • Reisetipps
        • Städte
        • Süddeutschland
      • Sport
        • Fitness & Gesundheit
        • Fußball
        • Outdoor Aktivitäten
        • Sportarten
        • Sportevents
      • Finanzen
      • Gesundheit
      • Kultur & Gesellschaft
      • Lebensstil
      • Technologie & Bildung
        • Computer-Software
        • Computertricks
      • Umwelt
        Praxisorientierte Excel Fortbildung Seminare für alle Niveaus

        Computer-Software

        Fortbildung Excel: Werden Sie zum Experten mit unseren praxisnahen Seminaren

        Die Beherrschung von Microsoft Excel ist in der heutigen Berufswelt nicht nur wünschenswert, sondern oft [...]

        Herausforderungen im Produktdatenmanagement ohne PDM

        Computer-Software

        SOLIDWORKS PDM Kosten: Ihr Weg zu massivem ROI und Effizienz

        Viele Ingenieure in kleinen und mittelständischen Unternehmen arbeiten noch immer ohne ein Produktdatenmanagementsystem (PDM). Oftmals [...]

        Lexoffice Benutzeroberfläche zur Rechnungsverwaltung

        Computer-Software

        Serienrechnung in Lexoffice: Abo-Modelle & wiederkehrende Zahlungen mühelos automatisieren

        Lexoffice Benutzeroberfläche zur Rechnungsverwaltung In der heutigen digitalen Geschäftswelt sind wiederkehrende Abo-Modelle und Mitgliedschaften ein [...]

        Zugriff auf Kamera und Mikrofon erlauben

        Computer-Software

        Canvas Studio: Webcam-Video mit Firefox oder Safari aufnehmen

        In der heutigen digitalen Lern- und Arbeitswelt ist die Möglichkeit, schnell und unkompliziert Videos aufzunehmen, [...]

        Finder-Fenster auf macOS mit ausgewählten Anwendungen.

        Computer-Software

        Mozilla Thunderbird auf dem Mac vollständig deinstallieren: Eine Schritt-für-Schritt-Anleitung

        Die Deinstallation von Software auf macOS scheint oft einfach zu sein: App in den Papierkorb [...]

        Knusprige Bratkartoffeln aus gekochten Kartoffeln in einer gusseisernen Pfanne
        Gekochte Kartoffeln Rezept: Knusprige Bratkartoffeln wie von Oma

        Bratkartoffeln aus gekochten Kartoffeln – ein wahrhaft deutscher Klassiker, der die Herzen von Generationen erobert [...]

        Strandurlaub für die Familie – aber mit welchen versteckten Kosten?
        Sonnenklar.TV nie wieder? Bessere Wege, Deutschland zu entdecken!

        Der Wunsch nach einem unvergesslichen Urlaub ist universal. Doch die Erfahrung, die Realität weicht stark [...]

        Türkischer Salat in einer Schüssel
        Frische Salat-Ideen: Von Klassikern bis zu kreativen Rezeptideen

        Manchmal muss es einfach schnell gehen, aber auf Geschmack und Gesundheit soll dabei nicht verzichtet [...]

        Experten-Team der Schlemann Finanzberatung für MLP Lebensversicherung und Heidelberger Leben Verträge
        MLP Lebensversicherung und Heidelberger Leben: Analyse, Probleme & Lösungen für Ihren Vertrag

        Die MLP Lebensversicherung, später umfirmiert zur Heidelberger Leben, hat sich über die Jahre für viele [...]

        Risikolebensversicherung schützt Erbe vor hohen Steuern
        Risikolebensversicherung und Erbe: Steuerfallen vermeiden mit der „Über Kreuz“-Lösung

        Die Planung der eigenen Nachfolge ist ein komplexes Thema, bei dem neben emotionalen Aspekten auch [...]

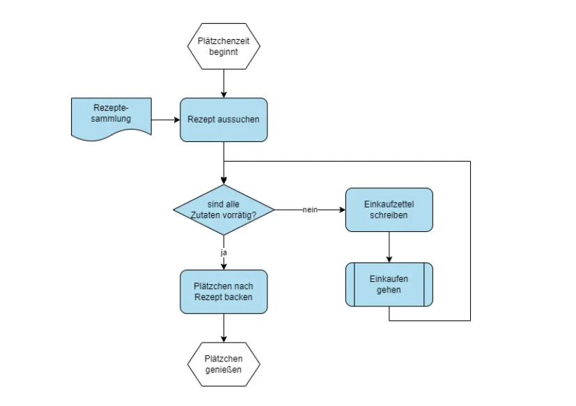
        Flussdiagramm Plätzchenbacken mit diagrams.net – Beispiel für einfache Prozessdarstellung
        Diagrams.net: Kostenlos Diagramme erstellen – Das ultimative Programm

        Stehen Sie vor der Herausforderung, komplexe Prozesse visuell darzustellen, Ihr Organigramm zu aktualisieren oder eine [...]

        Servierte vegane Tagliatelle mit Wirsing und cremiger Hummussauce, garniert mit frischen Kräutern, bereit zum Genuss
        Wirsing Rezept Vegan: Cremige Tagliatelle mit Hummussauce

        Als leidenschaftlicher Verfechter der deutschen Esskultur bei “Shock Naue” ist es unser oberstes Ziel, die [...]

        Bauerntopf mit Hackfleisch, Kartoffeln und Paprika – der perfekte Eintopf für eine schnelle Mahlzeit
        Kochrezepte Mittagessen: Deutsche Klassiker für den Alltag

        Die Frage “Was soll ich heute kochen?” begleitet uns täglich, sei es für das schnelle [...]

        Effiziente Reiseplanung im digitalen Zeitalter: Bibliotheken als Inspirationsquelle für Datenanalysen
        Smarte Reiseplanung: Deutschland entdecken mit KI & Excel

        Liebe Entdecker und neugierige Köpfe, willkommen bei Shock Naue! Als führende Informationsquelle rund um das [...]

        Junge Fechterin in Aktion beim Training
        Fechten in Ihrer Nähe: So finden Sie den idealen Fechtverein in Deutschland

        Fechten, eine Sportart reich an Geschichte, Strategie und Eleganz, fasziniert Menschen weltweit. Ob als historischer [...]

        Übersicht von verschiedenen Kaffeemaschinen und Zubereitungsmethoden
        Kaufland Kaffeemaschine: Aktuelle Angebote, Preis-Leistung und die besten Kauf-Tipps

        Kaffee ist für viele Deutsche mehr als nur ein Getränk – er ist ein Ritual, [...]

        DeLonghi ESAM 3200s Kaffeevollautomat in Silber im Test
        DeLonghi ESAM 3200s Test: Lohnt sich dieser Kaffeevollautomat wirklich?

        Obwohl DeLonghi in den letzten Jahren erfolgreich in die Mittel- und Oberklasse vieler Kaffeevollautomaten-Tests vorgedrungen [...]

        Technivorm Moccamaster Kaffeemaschine mit geschlossenem Deckel und Wasserbehälter, symbolisiert Qualität und Design
        Technivorm Moccamaster im Fokus: Eine Tiefenanalyse für den ultimativen Filterkaffee-Genuss

        In der Welt des Filterkaffees gibt es Namen, die für Qualität und Beständigkeit stehen. Der [...]

        Außenansicht des Hotel Esmer in Lollar, ideal gelegen für Besucher von Alsfeld.
        Hotel Esmer in Lollar: Ihr idealer Ausgangspunkt für Alsfeld & die Schönheit Mittelhessens

        Willkommen im Herzen Hessens! Wenn Sie auf der Suche nach einer gemütlichen und strategisch günstig [...]

        Steg und türkisblaues Wasser am Ilica-Strand in Çeşme, einem beliebten türkischen Urlaubsort an der Ägäis.
        Türkische Urlaubsorte: Die schönsten Reiseziele an der Türkischen Riviera & darüber hinaus

        Die Türkei, auch offiziell als Türkiye bekannt, verzaubert Besucher mit einer atemberaubenden Vielfalt: Traumhafte Strände [...]

        Küstenlandschaft und Fischerdorf auf Mallorca
        Die besten Urlaubsziele im Mai: Wo Sie Wärme und Abenteuer finden

        Der Mai ist ein wahrhaft goldener Reisemonat, der eine Fülle an Möglichkeiten für jeden Geschmack [...]

        Vielfältige Tapas-Gerichte von SOL Tapas in Zagreb, darunter Knödel in gelbem Püree, Tomaten mit Sahne, ein herzhaftes Fleischgericht mit geriebenem Käse und knusprige Garnelenkroketten, appetitlich auf einem Tisch arrangiert.
        Die besten Restaurants in Zagreb: Ein kulinarischer Guide für deutsche Feinschmecker

        Willkommen bei Shock Naue, Ihrem ultimativen Guide für authentische Essenserlebnisse! Wenn Sie auf der Suche [...]

        Außenansicht des traditionellen Wirtshauses Zum Franziskaner in München
        Ein kulinarisches Erlebnis in München: Unser Besuch im Zum Franziskaner

        Wir befinden uns immer noch am vierten Tag meiner Europareise, und heute berichte ich über [...]

        Spätzle-Pilz-Auflauf mit Käsefäden in einer Schüssel. Im Hintergrund ist die Auflaufform zu sehen.
        Vegetarische Aufläufe: Herzhafte Ofengerichte für jeden Geschmack

        Willkommen bei Shock Naue, Ihrem Kompass durch die wunderbare Welt der deutschen Esskultur! Heute tauchen [...]

        Brokkoli-Kartoffelbrei-Auflauf, goldbraun gebacken, mit cremiger Käsesauce und knusprigen Mandelblättchen.
        Schnelle Gerichte mit Kartoffelbrei: Deutsche Lieblingsideen für jeden Tag

        Als engagierter Kernredakteur von Shock Naue und leidenschaftlicher Kenner der deutschen Esskultur freue ich mich, [...]

        Hausgemachte Cashewmilch, süße Creme und Sauerrahm – vielseitige Milchrezepte für die vegane Küche.
        Milchrezepte für eine moderne deutsche Küche: Vielseitige Cashew-Alternativen selbst gemacht

        In der dynamischen Welt der deutschen Esskultur erleben wir einen spannenden Wandel: Immer mehr Menschen [...]

        • 1
        • …
        • 269
        • 270
        • 271
        • 272
        • 273
        • 274
        • 275
        • …
        • 406
        Suchen
        Neuer Artikel
        • Serienrechnung in Lexoffice: Abo-Modelle & wiederkehrende Zahlungen mühelos automatisieren Comments Off on Serienrechnung in Lexoffice: Abo-Modelle & wiederkehrende Zahlungen mühelos automatisieren
        • Canvas Studio: Webcam-Video mit Firefox oder Safari aufnehmen Comments Off on Canvas Studio: Webcam-Video mit Firefox oder Safari aufnehmen
        • Mozilla Thunderbird auf dem Mac vollständig deinstallieren: Eine Schritt-für-Schritt-Anleitung Comments Off on Mozilla Thunderbird auf dem Mac vollständig deinstallieren: Eine Schritt-für-Schritt-Anleitung
        • Vereinsverwaltung leicht gemacht: Mit Haufe Lexware den Erfolg Ihres Vereins sichern Comments Off on Vereinsverwaltung leicht gemacht: Mit Haufe Lexware den Erfolg Ihres Vereins sichern
        • Effiziente SAP CI: Herausforderungen und bewährte Ansätze für die kontinuierliche Integration Comments Off on Effiziente SAP CI: Herausforderungen und bewährte Ansätze für die kontinuierliche Integration
        • Thunderbird kein Mailempfang: Umfassende Lösungen für G-DATA & TLS-Probleme Comments Off on Thunderbird kein Mailempfang: Umfassende Lösungen für G-DATA & TLS-Probleme
        • Illustrator CC 2019: Entdecken Sie die wegweisenden Neuerungen für kreative Köpfe Comments Off on Illustrator CC 2019: Entdecken Sie die wegweisenden Neuerungen für kreative Köpfe
        • SolidWorks 2013: Erste Einblicke und Top-Neuerungen im Detail Comments Off on SolidWorks 2013: Erste Einblicke und Top-Neuerungen im Detail
        • Das Kaspersky Buch: Spielerisch Cybersicherheit meistern Comments Off on Das Kaspersky Buch: Spielerisch Cybersicherheit meistern
        • Abstimmkonto SAP: Der Schlüssel zur integrierten Finanzbuchhaltung in SAP Business One Comments Off on Abstimmkonto SAP: Der Schlüssel zur integrierten Finanzbuchhaltung in SAP Business One
        Kommentieren
        • Pane-Bistecca on Russische Gerichte: Eine kulinarische Entdeckungsreise für Feinschmecker
        • Pane-Bistecca on Die Faszination Rumänischer Rezepte: Eine Kulinarische Entdeckungsreise
        • Pane-Bistecca on Spanische Rezepte: Eine kulinarische Reise von Tapas bis Tarta de Santiago
        • Pane-Bistecca on Brasiliens Geschmackswelt entdecken: Die besten brasilianischen Rezepte von herzhaft bis süß
        • Pane-Bistecca on Schweizer Rezepte: Eine kulinarische Entdeckungsreise durch die Schweiz
        • Datenschutz
        • Impressum
        • Kontakt
        • Über uns
        • Nutzungsbedingungen
        • Cookie-Richtlinie
        • Blog
        Copyright 2025 © Shocknaue.com
        • Essen & Trinken
          • Getränke
          • Restaurants
          • Rezepte
          • Traditionelle Gerichte
        • Reisen
          • Natur & Erholung
          • Norddeutschland
          • Reisetipps
          • Städte
          • Süddeutschland
        • Sport
          • Fitness & Gesundheit
          • Fußball
          • Outdoor Aktivitäten
          • Sportarten
          • Sportevents
        • Finanzen
        • Gesundheit
        • Kultur & Gesellschaft
        • Lebensstil
        • Technologie & Bildung
          • Computer-Software
          • Computertricks
        • Umwelt
        • WooCommerce not Found